Background

Evaluating products for sustainability can be overwhelming. Each purchase requires research, and definitions of “sustainable” vary widely. At the same time, companies producing genuinely sustainable products often struggle to compete against larger brands with massive advertising budgets.

This project explores how a digital platform could make sustainable shopping easier for consumers while giving smaller brands a fairer space to compete. By highlighting trusted, environmentally conscious products, the app encourages both consumers and companies to prioritize sustainability.

Project Aim

The aim of this project was to showcase the best sustainable products so that it makes it easy for consumers to make environmentally friendly product choices.
Solo Project: Research, UX/UI Design

Problem Definition

Sustainable products often struggle to compete in the marketplace.
How might we enable consumers to discover sustainable products with confidence and ease?
How might we support sustainable companies in gaining visibility against larger competitors?

Prototype

Research

Research Goals: Understand how people define sustainability when shopping, and what factors influence their purchasing decisions.
Research Methods: Interviews, questionnaires, usability tests(Sample size: 7 participants)Key Findings / Insights:
People did not want any trade offs in quality for a sustainable option
People assume that sustainable products will always be more expensive and work less
Convinience is major reason people made the decisions they did
people have different ideas of what sustainability really means
Trusting the reccomendations will determine if people use the app or not

Personas

Sophie, New Parent, 29

Time & Lifestyle:Adjusting to life with a young child, routines are unpredictable, spare moments are usually spent scrolling social media
Motivations:Wants to make environmentally responsible choices for her family’s health and future
Pain Points:Overwhelmed by information, frustrated by misleading advertising and greenwashing on social media
Values & Needs:Quick product comparisons, trustworthy recommendations

Ethan, Professional, 34

Time & Lifestyle: Balances a demanding career with home life; what little free time they have is very valuable to them
Motivations: Seeks practical, sustainable choices that don’t disrupt his busy schedule
Pain Points: Sustainability resources aren’t in a central place and it's difficult to know which products are genuinely sustainable
Values & Needs: Straightforward options, efficiency, confidence in decision-making

Ava, University Student, 22

Time & Lifestyle:Juggles studies and part-time work, spends free time with friends or online communitiesMotivations:Wants to live according to her values and be mindful of budget while making sustainable choicesPain Points:Limited financial flexibility; skeptical of product claimsValues & Needs:Affordable, environmentally friendly options; accessible, clear information

Wireframes & Usability Testing

Brand Pages Felt Redundant: Participants consistently clicked away from brand information pages very quickly. When asked why, many said they either already knew about the brands or assumed the information would be generic. Some also noted skeptically that brands could be subsidiaries of larger companies, which reduced trust for the app. This showed me that users valued product-level sustainability information far more than brand-level storytelling. 
Reward System:They were more willing to explore sustainability concepts and products after hearing about tangible savings such as coupons or discounts over company philanthropy like tree planting. They said they would like trees to be planted but it read as greenwashing.

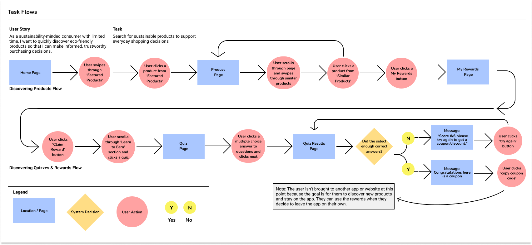
Task Flow

Style Guide

Conclusions

Through research, I observed that users bring their own assumptions and values to sustainability, which informed the decision to include resources to teach the user about sustainability and demonstrate what is meant by sustainability in the context of this app.

One of the key challenges I encountered was realizing that “sustainability” means very different things to different people. For example, while many assume glass is always more sustainable than plastic, the reality is more complex: without factoring in whether or not something is reused, plastic bottles are more energy efficient to produce than glass. Meaning if you're going to throw out your glass bottle, it's not more sustainable. If you keep it and use it 200 times than it is.
Another challenge was in designing the rewards system. My early wireframes included ideas such as planting a tree for every thousand points, or offering gift cards. However, I quickly ran into questions of feasibility and trust. Rewards have to come from somewhere, but if they came directly from the companies being evaluated, it could compromise the app’s credibility. In the feedback section some of the interviewees mentioned they be slow to trust this app, assuming that it was a greenwashing tool.

In the end, I left the rewards concept open-ended, but this process pushed me to think deeply about business models, incentives, and stakeholder trust, not just user experience. If this were to be developed, I would explore rewards in the form of sponsored coupons or discounts provided by sustainable companies, while keeping the evaluation process completely independent.